e-Learning Ecologies MOOC’s Updates
Epistemology of Learning
By what means have we acquired knowledge? What is the scope and dimension of our knowledge? How can we trust the reliability of our truth-claims?
The way in which we conceive knowledge relate directly to our conception of education and our understanding of the student’s potential for intellectual, emotional, and social development. In other words, our fundamental epistemological beliefs influence the ways we teach and we assess students’ learning within the curriculum.
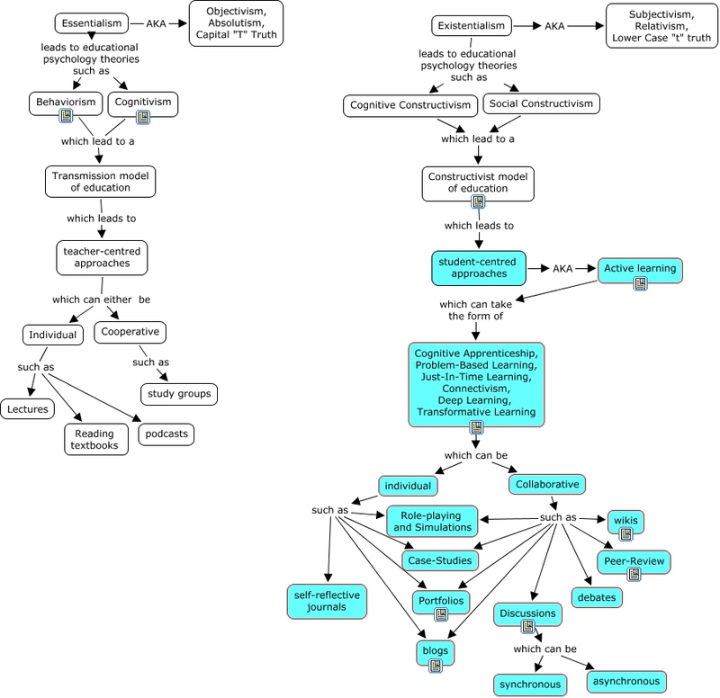
If we adopt the view that knowledge emerges through self-evident insight (rationalism), we understand the human being in terms of a ‘thing that thinks’ (res cogitans), i.e., the human has an indelible and immutable essence located in its capacity and capability to use its mind. This view of the human is found in essentialist models of education.
If, on the other hand, we adopt the view that knowledge emerges through experience (empiricism), we understand the human being in terms of a blank slate upon which experience writes. Here, as opposed to an essence that is given in advance (essence precedes existence), our essence, as it were, is something that develops. In this view, our personal identity is constructed throughout our life as we engage in the activity of experiential problem solving (existence precedes essence). This view of the human being is found in instrumentalist models of education.
The essentialist models of education consider the development of reason the main purpose of teaching because reason is seen as our essential human nature. Instead, from the instrumentalist cluster, knowledge occurs between the interaction of students and their environment, it is malleable, always in the process of being reworked, always in the process of evolving.
These two epistemological beliefs have opposite consequences in the curriculum and the teacher-student relation:
- The essentialist models of education are not concerned with ‘knowledge construction’ through discussion, or critical dialogue; they tend to transmit knowledge from authorities (teachers) to subordinates (students). Assessment is reduced to a process of measuring, gauging, and judging, the closeness of the fit between what is told (or shown) and what is remembered.
- In addition to stressing knowledge construction, the instrumentalist models of education are associated with a student-centered approach that highlights the social aspects of learning and embraces radically unique view of the teacher-student relationship. Teachers do not ‘talk at’ students, but rather talk with them and pose problems for dialogue inviting students to become co-participants in the problem-solving inquiries. For example, formative assessment is stressed above the exclusive reliance on summative assessment, which takes into account the fluid nature of knowledge construction
The following conceptual maps show the two epistemological beliefs as they produce different learning theories and applications. Notice that the conceptual map on the right considers Søren Kierkegaard’s and Jean-Paul Sartre’s existentialism the beginning of constructivist model of education; many scholars, however, consider John Dewey’s and Karl Popper ‘s instrumentalism to be the founding theorists of constructivism in pedagogy.
It is evident that e-learning environments have a natural place within the constructivist model of education. E-learning, however, seems to branch out into a new and distinguished learning theory, connectivism. Downes (2007) makes a clear distinction between constructivism and connectivism:
‘In connectivism, a phrase like “constructing meaning” makes no sense. Connections form naturally, through a process of association, and are not “constructed” through some sort of intentional action. …Hence, in connectivism, there is no real concept of transferring knowledge, making knowledge, or building knowledge. Rather, the activities we undertake when we conduct practices in order to learn are more like growing or developing ourselves and our society in certain (connected) ways.’
In their video-lessons on metacognition, B. Cole and M. Kalantzis seems to make the case for connectivism in the following passage:
“Learning in a classroom shouldn't be in a separate space that doesn't connect with what life is like when you leave the classroom, or even as you live it in the classroom. Because in a classroom, you don't just work on subject areas, you actually live there, you have relationships, you engage. So, we need to form the kind of learner who understands how to operate with other people, how to be reflective about their practice.”
Metacognition in the form of scaffolded self-reflections and/or peer reviews are tools to enhance students’ responsibility for maintaining mindfulness on the connective aspects of learning. Metacognition in itself is an epistemological practice.
- J. Magrini (2010), How the Conception of Knowledge Influences Our Educational Practices: Toward a Philosophical Understanding of Epistemology in Education, Curriculum Matters, 6, 6. http://dc.cod.edu/cgi/viewcontent.cgiarticle=1014&context=philosophypub
- Downes, S. (2007) What connectivism is Half An Hour, February 3
- Siemens, G. (2004) ‘Connectivism: a theory for the digital age’ eLearningSpace, December 12.
- Bill Cope and Mary Kalantzis (eds), e-Learning Ecologies, 2016, forthcoming)



Hi Claudia. this is quite good. You do a very good job using concept mapping to sketch out complex movements, theories, ideas and approaches. I am glad that you mentioned both Stephen Downes and George Siemens, whose work is very interesting, particularly Downe's books (available as a free download): http://www.downes.ca/me/mybooks.htm
and Simens' seminal article on connectivism: http://www.elearnspace.org/Articles/connectivism.htm.
Finally, I'd also suggest, on a different order of ideas, that you take a look at Joseph Staubles, The Intercultural Mind (2016), which is a cognitive science, existentialist, book by the TESOL teacher who is interested in how minds are dynamically (and largely unconsciously) constructed over time and tend to operate in ways that might seem illogical because of the submerged or unconscious, culturally inflected aspects of the mind. Very interesting and well written. I see it as a kind of extension and depening of some of the conceptual work you have presented here. -Robert